Skip to main content

Accreditation cycle flow chart for the National General Practice Accreditation Scheme

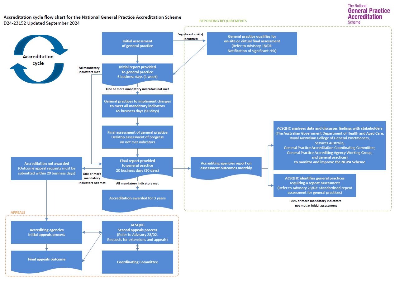
This is the flowchart for the assessment process for the National General Practice Accreditation Scheme.

Downloads

Accreditation cycle flow chart for the National General Practice Accreditation Scheme

Accreditation cycle flow chart for the NGPA Scheme
Publication Year:
2024
Resource Type:
Fact sheet

Accessibility: We aim to provide documents in an accessible format. If you're having problems using a document with your accessibility tools, please contact us for help.

Copyright: Unless stated otherwise, materials provided are covered by a Creative Commons Attribution-Non-Commercial-No Derivatives (BY-NC-ND) 4.0 International License.

 

Request permission to reproduce material produced by the Commission by emailing our Communications team.